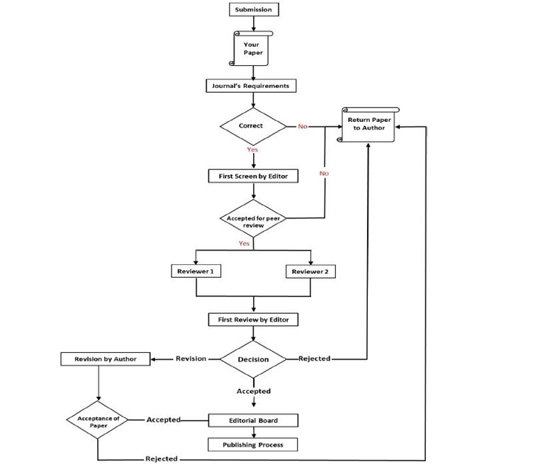
Review Process
Muthanna Journal of Administrative and Economic Sciences uses double-blind review, which means that both the reviewer and author identities are unannounced for both reviewers and authors throughout the review process.
Muthanna Journal of Administrative and Economic Sciences uses double-blind review, which means that both the reviewer and author identities are unannounced for both reviewers and authors throughout the review process.